View Issue Details

IDProjectCategoryView StatusLast Update
0001040CaseTalk ModelerTransformation (GLR)public2020-08-20 17:01
ReporterMarco Wobben Assigned ToMarco Wobben  
PrioritynormalSeveritymajorReproducibilitysometimes
Status assignedResolutionopen 
Product Version8.11.2 
Summary0001040: Reducing Object Types
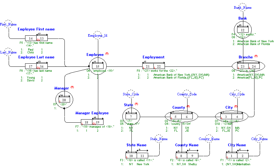
DescriptionThe attached screenshot shows a model which is partially transformed. We performed a full GLR but left Branche as not reduced. Once we reduce this fact, the subset constraint 11 completely disappears. Which results in a relational model with missing foreign keys.
TagsNo tags attached.
Attached Files
Branche_Ungrouped.png (108,695 bytes)   
Branche_Ungrouped.png (108,695 bytes)   
BankEmployee.png (13,258 bytes)   
BankEmployee.png (13,258 bytes)   
CaseTalk Edition

Activities

Marco Wobben

Marco Wobben

2016-08-29 18:37

administrator   ~0000629

Last edited: 2016-08-29 22:48

Where the reducing of Branche_Ungrouped may seem the start of the issue, it really starts in the elementary model at BankEmployee. CaseTalk already warns for:

- OTFT's Branche, City, County, State may not be verbalizable
- Binary facts StateName, CountyName, CityName may not group two ways

These warnings should prevent the modeler to GLR, since it'll lead to apparent subset loss.

First of all: the binary facts mentioned will not be reduced in the newer CaseTalk. It'll remain ungrouped. Which leads us to State,County,City which are candidates for Reduction.

The following subsets will remain: SC 10->7 and 5->7. Yet without the presence of a totality constraint on State, the State will disappear completely without a trace of subset constraints. This will cascade over County, State and County. Even towards Employment, which will end up with a single subset towards Bank.

This combination of effects is the true cause for foreign key failure.

How could CaseTalk warn for this, or prevent it? Should it stop Reducing State, County and City if they are not verbalizable? Or is there something else we can think of?

Marco Wobben

Marco Wobben

2020-08-20 17:01

administrator   ~0001735

Does this still apply after the report and future fixing of bug 0002647.

Issue History

Date Modified Username Field Change
2016-08-29 15:11 Marco Wobben New Issue
2016-08-29 15:11 Marco Wobben Status new => assigned
2016-08-29 15:11 Marco Wobben Assigned To => Marco Wobben
2016-08-29 15:11 Marco Wobben File Added: Branche_Ungrouped.png
2016-08-29 18:29 Marco Wobben File Added: BankEmployee.png
2016-08-29 18:37 Marco Wobben Note Added: 0000629
2016-08-29 22:48 Marco Wobben Note Edited: 0000629
2016-09-07 09:18 Marco Wobben Summary Reducing removes subset constraints => Reducing Object Types
2020-04-19 09:25 Marco Wobben Category Model Transformation (GLR) => Transformation (GLR)
2020-08-20 17:01 Marco Wobben Note Added: 0001735