View Issue Details

IDProjectCategoryView StatusLast Update
0003412CaseTalk ModelerTransformation (GLR)public2022-04-05 15:42
ReporterMarco Wobben Assigned ToMarco Wobben  
PrioritynormalSeverityminorReproducibilityhave not tried
Status resolvedResolutionfixed 
Target Version12.4.0Fixed in Version12.4.0 
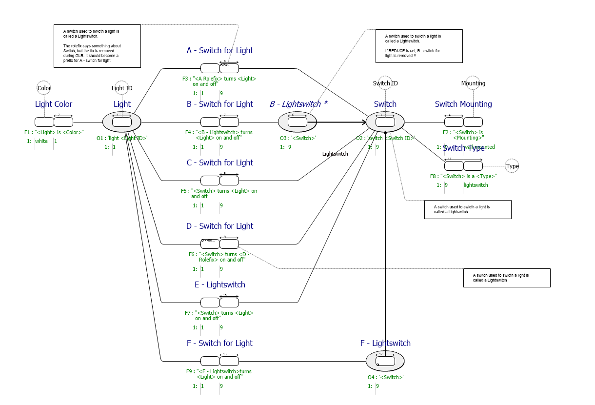
Summary0003412: Keep rolefix of grouped role
DescriptionRolefixes for a role which gets grouped are getting lost. It should be treated as a role path as if it was a grouped nominalization. Rolefixes should precede the original otft name.
TagsNo tags attached.
CaseTalk Editionunknown

Activities

Marco Wobben

Marco Wobben

2022-04-05 15:42

administrator   ~0004476

Untitled 45.png (113,414 bytes)   
Untitled 45.png (113,414 bytes)   
Marco Wobben

Marco Wobben

2022-04-05 15:42

administrator   ~0004477

Untitled 46.png (61,305 bytes)   
Untitled 46.png (61,305 bytes)   

Issue History

Date Modified Username Field Change
2022-04-05 15:37 Marco Wobben New Issue
2022-04-05 15:37 Marco Wobben Status new => assigned
2022-04-05 15:37 Marco Wobben Assigned To => Marco Wobben
2022-04-05 15:42 Marco Wobben Note Added: 0004476
2022-04-05 15:42 Marco Wobben File Added: Untitled 45.png
2022-04-05 15:42 Marco Wobben Note Added: 0004477
2022-04-05 15:42 Marco Wobben File Added: Untitled 46.png
2022-04-05 15:42 Marco Wobben Status assigned => resolved
2022-04-05 15:42 Marco Wobben Resolution open => fixed
2022-04-05 15:42 Marco Wobben Fixed in Version => 12.4.0