View Issue Details
| ID | Project | Category | View Status | Date Submitted | Last Update |
|---|---|---|---|---|---|
| 0004987 | CaseTalk Modeler | Diagrams | public | 2025-02-10 17:50 | 2025-02-10 17:51 |
| Reporter | Marco Wobben | Assigned To | Marco Wobben | ||
| Priority | normal | Severity | feature | Reproducibility | have not tried |
| Status | resolved | Resolution | fixed | ||
| Platform | Intel | OS | Windows | OS Version | 11 |
| Target Version | 14.1 | Fixed in Version | 14.1 | ||
| Summary | 0004987: Use Case Diagram | ||||
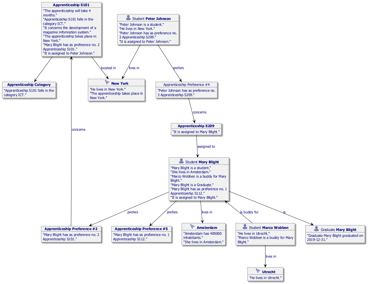
| Description | Based upon population a diagram could be generated to resemble a Knowledge Graph like diagram, where not types, but Entity Instances are interconnected. | ||||
| Tags | No tags attached. | ||||
| CaseTalk Edition | unknown | ||||
| Date Modified | Username | Field | Change |
|---|---|---|---|
| 2025-02-10 17:50 | Marco Wobben | New Issue | |
| 2025-02-10 17:50 | Marco Wobben | Status | new => assigned |
| 2025-02-10 17:50 | Marco Wobben | Assigned To | => Marco Wobben |
| 2025-02-10 17:50 | Marco Wobben | Note Added: 0005485 | |
| 2025-02-10 17:50 | Marco Wobben | File Added: Graph User Story.png | |
| 2025-02-10 17:51 | Marco Wobben | Status | assigned => resolved |
| 2025-02-10 17:51 | Marco Wobben | Resolution | open => fixed |
| 2025-02-10 17:51 | Marco Wobben | Fixed in Version | => 14.1 |